Chaveador USB

Há alguns anos eu precisei de um dispositivo que me permitisse compartilhar um dispositivo USB entre dois computadores. A ideia de "por e tirar" (isso ficou estranho!) o dispositivo das portas USB não me pareceu adequado, principalmente devido ao desgaste que isso poderia provocar nos conectores USB das máquinas.

Pensando nisso acabei criando um pequano chaveador, sem o uso de um microcontrolador. Usei apenas dois CIs muito comuns e um pequeno relé, além de mais alguns componentes discretos muito fáceis de se encontrar em qualquer lugar. O teste do protótipo pode ser visto no vídeo (acima) presente em meu canal no Youtube.

Assim nasceu o meu chaveador. E hoje ele é usado conectado ao Xbox 360 dos meus filhos para selecionar um dos dois "portais" que eles possuem para o jogo "Skylanders". Nunca entendi direito, mas ao tentar manter os dois conectados tivemos problemas.

chaveador atual

O uso do mesmo pode então ser feito de, pelo menos, duas maneiras distintas:

  • compartilhar um periférico entre dois PCs diferentes (sempre um por vez);
  • usar dois periféricos "conflitantes" em um PC (também aqui, sempre um por vez).



Como funciona

O circuito é muito simples, e está logo abaixo.

circuito chaveador usb manual v1

O CI1, um 555, foi configurado como mono estável. Assim cada vez que se pressiona a chave S1 o mesmo gera um pulso no pino 3 deste CI dado pela equação:

t = R * C *  1.1

Onde:

  • t é o tempo em segundos;
  • R é a resistência R2 em ohms;
  • C é a capacitância de C1 em Farads.

Dessa maneira, no circuito, o pulso teria um tempo de:

t = 1.000.000 * 0.000001 * 1.1 = 1.1 segundos

Assim, cada vez que se pressionar S1, teremos um pulso na entrada do CI2 4013 (um duplo flip-flop tipo D) de aproximadamente 1s. Isso gera bastante estabilidade no acionamento do flip-flop e consequentemente das chaves operadas pelo relé.

O CI2 tem seu pino de reset ligado ao conjunto C2/R3 e ao ser ligado, "reseta" (saída em "0" lógico).  Note que o pulso de CI1 é inserido no pino de clock de CI2. Assim a cada clock, o flip-flop transfere para a sua saída "Q" o que estiver presente em sua entrada "D" ("0" ou "1"). E qual o nível lógico presente em sua entrada? Isso é dado sempre pela saída "Q barrado".

Sabemos que ao resetar o flip-flop sua saída "Q" será colocada em "0" lógico e nessa situação Q1 será colocado em corte e o relé ficará desativado. Ao receber um pulso de clock, o flip-flop transfere a entrada "D" (igual a Q barrado) para sua saída "Q" que assim passara para o estado lógico "1" colocando Q1 em saturação ligando o relé. "Q barrado" agora terá o estado lógico "0" (inverso de "Q") e consequentemente isso estará presente na entrada "D", para que num próximo pulso de clock o estado do flip-flop seja trocado novamente e assim sucessivamente.

Os LEDs D1 e D2 ajudam a visualizar a porta USB que vai estar conectada a porta "central" naquele momento.

O relé RL1 é do tipo chave dupla e basicamente conecta os pontos D+ e D- da porta USB_CENTRAL aos pontos D+ e D- das portas USB_1 ou USB_2, sempre uma por vez.

A alimentação de 5VDC para o circuito é retirada da própria porta USB e a corrente de consumo é muito baixa e não afetará os periféricos conectados às mesmas.


Montagem

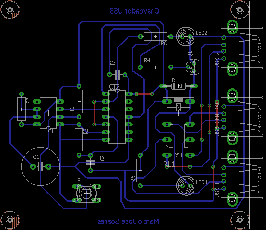
A montagem do circuito é bem simples. Abaixo mostro o desenho da mesma e mais abaixo você poderá fazer o download da mesma, já invertida, pronta para ser transferida para uma placa de circuito impresso virgem.

placa chaveador usb manual v1

Obs.: Se você não sabe como fazer  uma placa de circuito impresso, veja estes dois artigos presentes neste site onde ensino como fazer uma placa usando dois métodos diferentes:

Você também pode, se assim desejar e tiver os conhecimentos necessários, montar o circuito usando uma placa padrão. Eu usei essa técnica para um dos vários que já montei.

Chaveador USB montado com placa padrão

Tenha cuidado ao montar os CIs, pois se invertê-los além do circuito não funcionar você ainda poderá danificá-los irremediavelmente. Recomendo usar suportes para os CIs.

O transistor Q1 presente no circuito é um BC337, mas pode ser utilizado um BC547 ou BC548 sem maiores problemas. Qualquer outro precisa ser analisado (use o datasheet do transistor escolhido para saber se o mesmo é ou não compatível), pois a tensões de operação, correntes e/ou pinagem podem mudar. Cuidado ao montar este componente pois este é polarizado.

Os LEDs LED1 e LED2 podem ser de qualquer tipo, desde que difusos. Evite LEDs de alto-brilho, pois estes consomem uma corrente maior. Cuidado ao montá-los, pois também são polarizados.

O diodo D1 é do tipo de sinal 1N4148, mas na falta do mesmo qualquer um da série 1N400X pode ser utilizado.

A chave utilizada no desenho da placa é do tipo tactil, mas pode ser substituída por uma outra qualquer desde que do tipo push-button "normalmente aberta".

C1 é um capacitor eletrolítico e deve ser montado respeitando sua polaridade.


Prova e uso

Essa é a parte mais esperada após uma montagem. Eu sempre costumo verificar tudo, mais de uma vez, antes de qualquer coisa. Faça disso uma prática e não tenha pressa! Verifique todas as conexões e somente após ter certeza que tudo que está certo, parta para o teste definitivo!

Ligue o circuito conforme uma das duas situações escolhidas:

  • 2 PCs compartilhando um periférico (neste caso o periférico é ligado a porta USB_CENTRAL e os PCS as portas USB_1 e USB_2);
  • 2 periféricos conectados a um único PC (neste caso o PC deve ser conectado a porta USB_CENTRAL e os periféricos a portas USB_1 e USB_2).

A segunda opção pode parecer meio estranha, mas eu a uso (conforme descrito mais acima) em um Xbox 360 onde precisei conectar dois portais Skylanders (um jogo que meus filhos adoram). Acontece que o Xbox não aceita dois portais conectados ao mesmo tempo, gerando conflito entre os mesmos. Esse chaveador ajudou a manter os dois prontos para uso, bastando apertar um botão (S1) ;) .


Conclusão

Hoje em dia com o baixo custo dos microcontroladores no geral (inclusive Arduinos), nos vemos tentados a desenvolver todo e qualquer circuito utilizando um microcontrolador. Mas é incrível o que é possível fazer com circuitos discretos e/ou lógicos sem o uso de um microcontrolador. Experimente!!!


Downloads
- Esquema elétrico;
- Lay-out da placa de circuito impresso;
- Lista de materiais (Sério!?!? Use os desenhos presentes neste artigo e mãos a obra!).


O circuito foi devidamente testado. Não me responsabilizo por possíveis problemas que possam ocorrer durante a sua montagem ou pelo uso inadequado deste circuito. Você está por sua própria conta e risco.


Copyright deste conteúdo reservado para Márcio José Soares e protegido pela Lei de Direitos Autorais LEI N° 9.610, de 19 de Fevereiro de 1998. É estritamente proibida a reprodução total ou parcial do conteúdo desta página em outros pontos da internet, livros ou outros tipos de publicações comerciais ou não, sem a prévia autorização por escrito do autor.